L’effet désinformation en Côte d’Ivoire : une menace grandissante dans une période électorale

L’effet désinformation en Côte d’Ivoire : une menace grandissante dans une période électorale

À l’approche des différentes élections, notamment la présidentielle prévue pour le 25 octobre 2025, la Côte d’Ivoire fait face à une recrudescence inquiétante de la désinformation et de ses corollaires. Les fausses nouvelles, diffusées principalement sur les réseaux sociaux, menacent de saper la crédibilité du processus électoral et la cohésion sociale en influençant l’opinion publique. Cet article explore les différentes facettes de ce phénomène dans le paysage médiatique ivoirien.

Comme dans la majorité des pays en Afrique de l’Ouest, la désinformation en Côte d’Ivoire se manifeste sous diverses formes : rumeurs infondées, manipulations d’images et de vidéos, ou encore discours de haine. Les périodes électorales sont particulièrement propices à l’amplification de ces narratifs, souvent exploités à des fins politiques ou économiques.

Les cas récents révèlent une utilisation de plus en plus sophistiquée des plateformes numériques pour diffuser des contenus trompeurs et manipulateurs. Ces incidents documentés illustrent à la fois la nature de la désinformation, les tactiques employées par ses auteurs et les risques qu’elle fait peser sur la stabilité sociale et la confiance citoyenne.

Cartographie de la vague de désinformation en Afrique (Source : Centre d’étude stratégiques de l’Afrique – Avril 2024)

Rumeur d’évacuation sanitaire du Président

En juillet 2025, une rumeur concernant l’évacuation sanitaire du président de la République Alassane Ouattara a été massivement diffusée sur Facebook. Ce narratif, typique de la délégitimation politique, visait à semer le doute sur la santé du président à l’approche de l’élection présidentielle d’octobre 2025. 

Malgré un démenti officiel, l’audience estimée à 15 400 Vues, 117 commentaires et 5 partages, témoignant, ainsi, la rapidité de propagation de masse de ces fausses informations. Cette audience est certes faible, mais plusieurs acteurs ont produit un contenu similaire sur TIKTOK, Facebook et YouTube.

Après analyse, il s’agit d’un cas de plus de comportements inauthentiques coordonnés par les acteurs qui sont probablement les partisans de l’opposition ivoirienne et d’autres acteurs basés à l’étranger. Nos recherches ont permis d’identifier 10 comptes et pages sur Facebook, dont certains ont été créés entre 2020 et 2023.

Capture d’écran d’une publication de Gaël Pelëton dans le groupe Facebook « Afrique libre »

Le groupe Facebook Afrique Libre a quatre administrateurs et un modérateur. Il est créé par la page Observatoire démocratique africaine active sur Facebook depuis 2019. Le narratif de leurs publications tourne autour de la manipulation politique…  

Captures d’écrans des profils de Gaël Pelëton et les administrateurs du groupe Facebook « Afrique libre »  

Toujours dans la même veine, le faux encerclement du domicile de l’ancien président de la République de Côte d’Ivoire, Laurent Gbagbo, opposant farouche du gouvernement : Une vidéo, du réseau social TikTok, d’un utilisateur nommé Pdg.sougre.nooma1 datant d’août 2025 montrant un individu qui affirme que le domicile de l’ancien président Laurent Gbagbo était encerclé par des militaires et des hommes cagoulés non identifiés. 

Plus de 200 personnes ont partagé cette vidéo sur TikTok, Facebook et dans les groupes WhatsApp. La vidéo a généré 344 réactions et 254 partages, soulignant la portée des contenus trompeurs sur les plateformes de partage de vidéos.

Les enquêtes sur les réseaux sociaux ont montré que les principaux acteurs sont les partisans de l’ancien président Laurent Gbagbo et un groupe de personnes au Burkina Faso. Cette allégation, sans preuve, est démentie officiellement par un proche de Laurent Gbagbo, représente une tentative de déstabilisation de la cohésion sociale, avec un risque d’affrontement entre les partisans. 

Capture d’écran d’une vidéo TIKTOK sur le compte de Pdg.sougre.nooma1

Le retour fantôme de Guillaume Soro en Côte d’Ivoire

Le 21 août 2025, une vidéo publiée sur la page Facebook Boush de Côte d’Ivoire, affirme que

Guillame Soro, l’opposant en exil et activement recherché par la justice ivoirienne, est arrivée à Korhogo, dans le nord de la Côte d’Ivoire en provenance du Burkina Faso. Cette publication a généré plus de 655 900 vues, plus de 81 000 likes, 551 partages et 379 commentaires.

La vidéo de 18 secondes a été publiée avec un commentaire incendiaire : « Alassane Dramane Ouattara a appris que Soro Guillaume est rentré, mais qu’on ne peut pas le localiser, a très vite quitter la Côte d’Ivoire… L’ancien président de l’Assemblée nationale est actuellement indétectable, ses mouvements échappent aux services secrets français et ivoiriens ». 

Après vérification auprès d’une de nos sources et des membres actifs du Comité de veille civilo-militaire de Korhogo, il s’est avéré que l’ancien président de l’Assemblée nationale Guillaume SORO ne s’est pas rendu à Korhogo à la date prétendue du 21 août 2025. 

D’après Bamba T., « Ce type de désinformation vise à créer la panique et à troubler l’ordre public ». Il ajoute que « les réseaux sociaux sont devenus des vecteurs de désinformations ces derniers temps et qu’il est nécessaire de sensibiliser les jeunes sur l’utilisation saine de ces outils ».

Selon les données de transparence de Facebook, la page Boush de Côte d’Ivoire qui a publié la vidéo a été créée le 15 janvier 2023 sous le nom « Le Manager du net virgital ». Le 7 décembre 2023, le nom de la page a été remplacé par « Promo chap-chap » et le 2 avril 2025, ce nouveau nom est remplacé par « Boush de Côte d’Ivoire ». Ce compte publie régulièrement des contenus pro-opposition ivoirienne.

Capture d’écran montrant l’évolution de la page Facebook  Boush de Côte d’Ivoire  

Le business de la désinformation

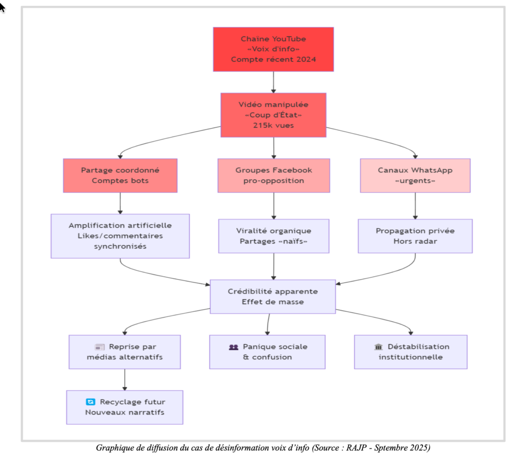
Le 13 août 2025, une vidéo de 11 minutes 42 secondes diffusée sur YouTube annonce un coup d’État en Côte d’Ivoire. Publiée par la chaîne de Voix d’info, cette vidéo insinue la prise de pouvoir en Côte d’Ivoire par des militaires. Cette publication a reçu plus de 285 000 vues et plus de 4 100 likes.

A l’analyse, on se rend compte que la photo en miniature de la vidéo est fabriquée à partir de collage d’images de responsables militaires ivoiriens avec la tête du président Ouattara devant les micros des médias. Cette image est surmontée d’une voix off en anglais généré par l’intelligence artificielle.

Capture d’écran d’une chaîne YouTube dénommée voix d’info

La chaîne Voix d’info, active depuis le 15 octobre 2024 et gérée depuis les Émirats arabes unis, selon les données de YouTube, cumule plus de 18 millions de vues en un an. Le 13 août 2025, soit 3 jours après la première publication, la même vidéo a été republiée par la même chaine. Cette nouvelle publication a généré à plus de 21 000 vues.

Capture d’écran de description de la chaîne Youtube chaîne YouTube Voix d’info

Quand on s’intéresse aux activités de cette chaîne, on découvre qu’il s’agit d’une usine de production de fake news sur plusieurs pays d’Afrique, la France et l’Ukraine. Entre mai et octobre 2025, cette chaîne a publié 32 vidéos de fake news sur la Côte d’Ivoire dont 14 portent un supposé coup d’État et la fuite du président Ouattara. 

Sa vidéo fake new la plus virale sur le Côte d’Ivoire porte un ultimatum de 72 heures que le peuple aurait donnée à Ouattara pour quitter le pouvoir. Publiée le 21 mai 2025, cette vidéo qui a généré plus de 953 000 vues, plus de 12 000 likes et 1 876 commentaires ; est un montage de toute pièce d’anciennes vidéos des manifestations lors des présidentiels de 2020.

Capture d’écran montrant des manifestations de 2020 dans la vidéo publiée le 21 mai 2025

Pourquoi produire autant de fake news sur la Côte d’Ivoire ? La recherche d’une réponse à cette question nous a amené à analyser le lien des vidéos dans YouTube Data Viewer. Cette analyse révèle que l’utilisateur de cette chaîne a ajouté des pauses publicitaires dans la vidéo. Ainsi, avec ce fake new sur le coup d’État en Côte d’Ivoire, le propriétaire a généré un revenu de 1 500 dollars US, environ 870 000 FCFA.

Capture d’écran des résultats d’analyse de YouTube Data Viewer

Sur l’ensemble des vidéos publiées par cette chaîne depuis sa création, le propriétaire a généré un revenu mensuel estimé à plus de 11 000 dollars, approximativement 6,3 millions de FCFA, soit plus de 84 fois le salaire minimum en Côte d’Ivoire.

Capture d’écran des résultats d’analyse des revenus de la chaîne Voix d’info sur YouTube Data Viewer

Des relais sur les réseaux sociaux

La fake new sur le coup d’État en Côte d’Ivoire a été reprise sur TikTok par plusieurs comptes avec le

message : « URGENT : Le régime est tombé en Côte d’Ivoire ! #CoupdEtat #CIV ». Cette amplification primaire vise à donner une première visibilité et enclencher une tendance. 

Une armée de relais fait son apparition, à savoir une dizaine de comptes qui répètent le narratif en commentant en masse « ça y est, on est libre ! ». L’objectif est de créer un effet boule de neige, faire croire à un mouvement populaire spontané.

Ce réseau coordonné fonctionne comme une chaîne logistique de rumeur : un petit noyau fabrique, un cercle intermédiaire donne de la visibilité, une armée diffuse en masse et la population devient relais involontaire.

Graphique de diffusion du cas de désinformation voix d’info (Source : RAJP - Sptembre 2025)
Graphique de diffusion du cas de désinformation voix d’info (Source : RAJP – Sptembre 2025)

Graphique de diffusion du cas de désinformation voix d’info (Source : RAJP – Sptembre 2025)

Des comportements inauthentiques coordonnés dans un contexte politique tendu

Les comportements inauthentiques coordonnés de désinformation représentent une menace réelle de l’intégrité de l’information en Côte d’Ivoire, particulièrement à l’approche de l’élection présidentielle d’octobre 2025. 

Selon Jean-Baptiste Ado Aman, ingénieur des médias, ces opérations consistent à créer de faux profils, appelés avatars, qui relaient simultanément de fausses informations pour leur donner une apparence de crédibilité. « Ce sont des techniques innovantes de plus en plus utilisées pour renforcer le fait que les informations sont vraies alors qu’elles sont fausses », explique-t-il. 

Ce phénomène est d’autant plus préoccupant qu’il s’intensifie dans un climat politique sensible où la moindre rumeur peut fragiliser la cohésion sociale et occasionner des violences. Les auteurs de ces campagnes sont souvent motivés par des intérêts politiques ou géopolitiques. 

D’après Jean-Baptiste Ado Aman, « cela peut être des acteurs politiques qui mettent en place des trolls pour diffuser de fausses informations, mais aussi des forces extérieures cherchant à discréditer un processus électoral ». 

Les réseaux sociaux ouverts, tels que Facebook, X ou TikTok servent de terrain privilégié à ces manipulations, où la rapidité et la viralité des publications facilitent la diffusion massive de contenus mensongers. 

Ces pratiques ont déjà eu des effets concrets sur la société ivoirienne. L’ingénieur cite par exemple une fausse information récemment diffusée sur des prétendues caches d’armes à Vavoua, rapidement amplifiée par plusieurs comptes coordonnés. 

Une telle rumeur, selon lui, « est susceptible de créer des conflits durant cette période sensible ». Pour y remédier, il recommande la mise en place d’équipes spécialisées capables d’identifier, de signaler et de suivre ces comportements, ainsi qu’une meilleure éducation du public aux risques de désinformation, afin de préserver la stabilité sociale à l’approche du scrutin.

Ce rapport a été produit par le Réseau Action Justice et Paix / Vincent Nakoye dans le cadre du programme d’incubation du Programme de bourses institutionnelles African Digital Democracy Observatory (ADDO). Il a été réalisé sous le parrainage de Code for Africa, avec le soutien technique de la Deutsche Gesellschaft für Internationale Zusammenarbeit (GIZ) GmbH, financée par le Bundesministerium für wirtschaftliche Zusammenarbeit und Entwicklung (BMZ) et l’Union européenne (UE). ADDO respecte l’indépendance journalistique des chercheurs, en leur offrant l’accès à des techniques et des outils avancés. La prise de décision éditoriale reste du ressort du Réseau Action Justice et Paix / Vincent Nakoye. Vous souhaitez en savoir plus ? Visitez https://disinfo.africa/ 

By:

  • Alexis ADOU
  • Amandine MACOURA TELOH
  • Vincent NAKOYE

Le RAJP est une Organisation Non Gouvernementale mise en place par quinze (15) associations de jeunes de diverses horizons ayant pour but de promouvoir la justice et la paix en Côte d’Ivoire par les piliers de la justice transitionnelle.

Contact

Abidjan Cocody Angre CHU

© Copyright 2024 by AKA N'Doli